[ad_1]
گزارش پایداری منتشرشده از هلدینگ فناپ، یک گزارش غیرمالی است که کارکرد این شرکت و تأثیرات آن بر جامعه و محیطزیست را بازدید کرده و چگونگی خلق قیمت پایدار را برای زمان جاری و آینده ذینفعان داخلی و خارجی خود مشخص می کند.
شرکت فناوری اطلاعات و ارتباطات پاسارگاد آریان (فناپ) در ۲۴ دیماه ۱۳۸۴ با اندوختهگذاری گروه مالی پاسارگاد و همکاری جمعی از نخبگان و فارغالتحصیلان دانشگاههای برتر سرزمین تأسیس شد. مأموریت اولیه فناپ طراحی و تهیه راهکار بانکی بومی ایرانی با تکیه بر تخصص و دانش روز جوانان ایرانی بوده که مطابق گزارش پایداری این شرکت، توانسته است این مأموریت را به انجام رساند؛ بهطوریکه به اهداف فرد دیگر همچون راهکارهای جامع بیمهگری، بورس و مدیریت و پردازش تراکنشهای بپردازد. عمل های فناپ اکنون زیاد گستردهتر از قبل شده و گسترش و پیادهسازی راهکار حملونقل هوشمند مبتنی بر پردازش عکس، نخستین توانایی فناپ در حوزههای غیرمالی و بانکی است و فعالیتهای این گروه در حوزههای قرارگرفته در لبه تکنولوژی ادامه دارد.
با اهمیت ترین کارکردهای این هلدینگ، ازجمله ۴ میلیارد تراکنش شاپرک، ۲۴ میلیارد تراکنش بانکی، تشکیل اشتغال مستقیم بیشتر از ۶ هزار نفری، تشکیل اشتغال غیرمستقیم ۳۷ هزار نفری، پردازش ۵۰۰ هزار خواست آنلاین از فروشگاههای شبکه اجتماعی، بیشتر از ۱۲ میلیون مسیریابی روزانه در مسیریاب آنلاین، بیشتر از ۴۳ میلیون دقیقه مسیریاب آنلاین روزانه، بیشتر از ۴ میلیون کاربر اپلیکیشن پرداخت، اراعه خدمات در بیشتر از ۵ هزار شهر و روستا، اراعه خدمات بیشتر از ۴۰ هزار فروشگاه آنلاین در شبکههای اجتماعی، ۳.۲ میلیون کاربر تلویزیون اینترنتی و گسترش شبکه فیبر نوری به طول ۷۰۰ کیلومتر نیز در این گزارش درج شده است.
فناپ در گزارش خود پافشاری کرده که این گروه همسو با چشمانداز خود و نقشآفرینی در قامت سکوی خلق آینده سرزمین، طیف گستردەای از کسبوکارهاى دانشبنیان و مشاغل را در لایههاى گوناگون اقتصاد دیجیتال و ذیل زیستبوم دیجیتال و در چهار حوزه، مشتمل بر ۱۲ شرکت و بیشتر از ۳۰ واحد کسبوکاری و هسته رشد تشکیل کردە است. چهارچوب رشد پایدار هلدینگ نیز درخصوص حوزه آیتی، تمرکز بر اندوخته انسانی، تمرکز بر طراحی محصول و رشد پایدار با مقصد اشتغال و کارآفرینی، رشد اقتصادی و نوآوری بنا شده است.
حاکمیت شرکتی
در او گفت و گو ساختار سهامداری هلدینگ فناپ، بیشتر از ۷۰ درصد در تملک شرکتهای سهامی عام است. مطابق این گزارش، ۴۹ درصد سهام این هلدینگ به بانک پاسارگاد و ۳۰ درصد به شرکت اندوختهگذاری پارس آریان بهگفتن سهامی عام تعلق داده شده است. شرکت سامان تجارت تدبیر ایرانیان با ۱۹.۳۷ درصد، ۱.۶۳ درصد توسط سهامداران حقیقی و ۴۴۹ سهم نیز به شرکت مطلبآوران مدیریت ایرانیان تعلق داده شده است.
فناپ در گزارش خود اظهار کرده که در راستای نگه داری منبع های همه ذینفعان، عمل به تدوین سند نظام حاکمیت شرکتی فناپ و ابلاغ آن به شرکتهای گروه، راه اندازی کمیتههای حاکمیتی شامل کمیتههای حسابرسی، ریسک و اندوخته انسانی در شرکتهای فناپ، این چنین پیگیری و نظارت مستمر بر کارکرد شرکتهای گروه از منظر مالی، حاکمیتی و کسبوکار از طریق برگزاری جلسه فصلی کارکرد سهماهه در فناپ با وجود مدیران ارشد شرکتهای گروه و راه اندازی کمیته راهبردی حاکمیت شرکتی در فناپ بهمنظور بازدید نظام حاکمیت شرکتی در ستاد و شرکتهای گروه کرده است.

حاکمیت داده و اطلاعات
در این تکه از گزارش پایداری گروه فناپ آمده است که بهمنظور رشد کسبوکارها، تصمیمسازیها و سیاستگذارىهاى خود مبنى بر دادههاى صحیح، درحال حرکت بهسوى سازمانى دادهمحور است. با دقت به دادهمحور بودن بسیارى از کسبوکارهاى فناپ و نیازمندى آنها به دادههاى حساس کاربران در اراعه خدمات و تشکیل محصولات، نظام حاکمیت داده و به تبع آن، منفعت گیری مسئولانه از این دادهها جزء اصول اخلاقى فناپ است.

این هلدینگ این چنین با مقصد تشکیل فرهنگى دادهمحور و ترویج منفعت گیری مسئولانه از دادهها و اطلاعات، درحال تدوین چهارچوبهایى براى تعیین قوانین و کسبوکارهاى مرتبط با داده بهمنظور طراحى محصولات و خدمات با در نظر گرفتن استانداردهاى بینالمللى حاکمیت داده همانند DAMA DMBOK (Data Management Body of Knowledge) و (Data Management Association) و ISO 8000 Data Quality است.
مطابق گزارش پایداری گروه فناپ، یکی از عمل های مهم آن بهمنظور اشتغالزایى دانشبنیان و گسترش راهبرد همکارى فناورانه، عمل به تأسیس شرکت «سکوی خلق آینده» است کە بهگفتن شرکت تخصصی فناپ در حوزە اندوختهگذاری جسورانە شرکتی (CVC) فعالیت میکند. مأموریت این شرکت نیز شناسایی تیمهای نوآور و شرکتهای استارتاپی موفق برای سرمایەگذاری در چهارچوب استراتژی گسترش «فناپلیفت» است.
تمرکززدایی
در راستای منفعتمندی استارتاپهای فعال در همه شهرهای ایران، فناپ با تشکیل شتابدهنده «تریگاپ» در شناسا و شعب آن در برخى شهرها، سعى دارد که از اکوسیستم استارتاپی تمرکززدایى کرده و به ظرفیتهاى جوانان شهرهاى دیگر دقت کند. یکى از مأموریتهای مهم شتابدهنده تریگاپ، اراعه خدمات مشاورەای و منتورشیپ به تیمهای استارتاپی است.
نوآوری
بر پایه گزارش پایداری فناپ، عمل های تعداد بسیاری با مقصد خلق قیمت در اکوسیستم نوآوری از طریق پرورش کسبوکارهای نوآور در فرایندهای اندوختهگذاری و شتابدهی و نیز منفعت گیری از فناوریهای نو برای حل مسائل جامعه صورت گرفته است.
فناپ در این گزارش، یکی از با اهمیت ترین عمل های خود را طراحی و گسترش سرزمین هوشمند پاد بهگفتن زیستبوم مبتنی بر پلتفرم دانسته است. فناپ پاد را در جایگاہ یکی از پلتفرمهای کسبوکاری ایمن و انعطافپذیر حاضر در بازار امروز سرزمین و نیز پلتفرمی جامع و چندسویه دانسته که با اراعه راهکارهایی متنوع از حوزهها و قسمتهای گوناگون، محصولات و امکانات گوناگونی را بهمنظور تحقق زندگی بهتر برای مصرفکنندگان و افزایش سطح رضایت شهروندان اراعه میکند.
دیگر عمل های فناپ در حوزه نوآوری که در این گزارش ذکر شده است، عبارت هستند از:
- تشکیل مدل همکاری مشترک با هلدینگها و شرکتهاى صنعتی فعال در حوزههاى مقصد در قالب همکاری تجاری یا تأسیس آزمایشگاه مشترک با مقصد گسترش، آزمایش و امکانسنجى
- راهکارهاى نوآورانه در قالب MVP
- تشکیل پروژە باشگاہ نوآورى تکانه (Momentum) با مقصد گسترش ظرفیت اندوخته انسانی و توانمندسازی آنها برای تدوین و اجرای برنامههای گسترش نوآوری و رشد
- تشکیل نقشه راه زمانهای کسبوکارهای نوآورانه بهمنظور گسترش زیستبوم نوآوری و تحلیل و تحکیم ظرفیتهاى کارآفرینى و نوآورى
- برگزارى اتفاقات «همراهانه» با مقصد از بین بردن نیازها و حل مشکلات استارتاپها و کسبوکارهاى نوآور در قالب مسئولیت اجتماعى بازیگران زیستبوم نوآورى
- برگزارى رویدادهاى داستانسرایى با محوریت ازمایش ها کسبوکار (اتفاقات ABOUT BUSINESS یا بهاختصار AB)
- برگزاری چالش هوش مصنوعی با مقصد گسترش نوآوری باز
- برگزارى سلسله رویدادهاى «سکوى خلق نوآورى (سخن)» با مقصد شبکەسازی و گسترش فرهنگ نوآورى در فضاى کسبوکار
- حمایتاز پرورش ایده تا تجارىسازى ایدههاى نو از پروپوزالهاى تحقیقاتى و کسبوکاری در حوزە فناورى اطلاعات بەوسیلە مرکز تحقیقات فناپ
- حمایتاز نشر دانش و آثار حوزە کسبوکار با تشکیل کمیته کتاب فناپتک

ازجمله دستاوردهای فناپ درزمینه نوآوری نیز میتوان به موارد زیر اشاره کرد:
- برنامهریزی و ورود به حوزه دستیارهاى هوشمند و گسترش راهکارهای تخصصی در این حوزه
- تکمیل راهکارها در حوزە پردازش زبان طبیعی و موتور جستجوی خاص چندمنظورەى هوشمند فارسى
- تکمیل و گسترش ابزارهای رباتیک با محوریت کاربرد در صنعت و از بین بردن نیازهاى شرکتهای گروه
- گسترش سامانههای نرمافزاری نوین با بهرەگیرى از رویکردهای علمی در انجام فرایندهای عملیاتی
- گسترش سامانه بازشناسى گفتار فارسى و تجزیهوتحلیل احساسات در گفتار با دقت بالا و رقابت با مثالهای نقل داخلی و خارجی
- تمرکز بر حوزە Remote Sensing و گسترش کاربردهای آن با محوریت کشاورزی، منبع های طبیعی، تحول کاربرى و معدن
- گسترش راهکارهای هوشمند در حوزه سلامت با تمرکز بر قسمت تشخیص و بهبود تعامل بیمار و پزشک
این چنین فناپ با رویکرد اندوختهگذاری خطرپذیر شرکتی و اندوختهگذاری خطرپذیر نیز عمل به اندوختهگذاری در ایدههای نوآورانه کرده است.


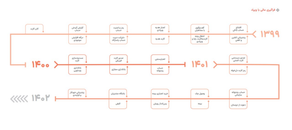
یکی از عمل های فناپ بهمنظور وضع سیاستهای فراگیری مالی، طراحی و راەاندازی اپلیکیشن ویپاد است. این اپلیکیشن همه خدمات مالی و بانکی را بەصورت آنلاین اراعه میدهد. مأموریت ویپاد، اراعه بستری بهمنظور تحقق فراگیری خدمات مالی براى تمامى اقشار جامعه است. این اپلیکیشن به بیشتر از ۷ هزار شهر و روستای سرزمین خدمات اراعه کرده و تسهیلات پشتوانە را به بیشتر از هزار شهر و روستای سرزمین تخصیص داده است.

آنطور که در این گزارش آمده، یکی از راهبردهای اثربخش برای افت فقر و فاصله طبقاتی در جامعه، دسترسی آسان همە اقشار به همه خدمات مالی است. فناپ با مقصد افت فقر و فاصلە طبقاتی، رشد تشکیل و اشتغالزایی، رشد کسبوکارهای کوچک و متوسط، افت فساد مالی و بهبود فضای سرمایەگذاری، دسترسی آسان همه اقشار جامعه (فارغ از مقدار درآمد و جایگاە اجتماعی و محل زندگی) به خدمات مالی همانند اندوختهگذاری و بیمه را فراهم کرده است.
از قیمتهای مهم در جذب فرایند منبع های انسانی فناپ و شرکتها، تلاش برای جذب نخبگان علمی با مقصد نگه داری و نگهداشت اندوختههای انسانی و ملی و جلوگیری از مهاجرت این نخبگان است. فناپ با مراعات قیمتهای اخلاقی و مراعات عدل در فرایندهای جذب منبع های انسانی، اندوخته انسانی را از همه اقوام و جغرافیای سرزمین جذب و پذیرفتن میکند.

ضمانت پایداری محیطزیست در قرن بیستویکم، در ارکان هفدهگانه گسترش پایدار سازمان ملل (SDGs) تعریف شده است. همه صنایع در دنیا بهواسطه فعالیتشان، آثاری از خود در طبیعت برجای میگذارند و لطمههای جبرانناپذیری به اکوسیستم داخل میکنند.
فناپ یک شرکت فناورانه است و توانسته با حذف تعداد بسیاری از فرایندهای فیزیکی و تشکیل پسماند و آلاینده کمتر به نگه داری محیطزیست پشتیبانی کند. برخی از اهم اقداماتی که این شرکت انجام داده، در عکس زیر نمایش داده شده است.

فناپ درزمینه افت ترافیک و آلودگیهوا و این چنین صرفهجویی در سفرهای شهری و بینشهری درزمینه تجارت اجتماعی، مجموعه پادرو را راهاندازی کرد. این چنین مسیریاب نشان نیز توانسته است نقش پررنگی در منفعتوری سفرهای شهری داشته باشد و اکنون ۷ میلیون کاربر ماهانه دارد.
[ad_2]
منبع